Home    FAQ   Suchen   Mitgliederliste   Benutzergruppen   Registrieren   Profil   Einloggen, um private Nachrichten zu lesen   Login     

 Upgrade Imagination 2 -> Imagination 3 Economy

Neues Thema eröffnenNeue Antwort erstellen
Autor Nachricht
swissyard
neu hier ;)




Alter: 35
Anmeldungsdatum: 14.12.2016
Beiträge: 1


blank.gif

BeitragVerfasst am: Sa Mai 02, 2020 10:07 pm    Upgrade Imagination 2 -> Imagination 3 Economy Antworten mit ZitatNach oben

Hallo Manfred,

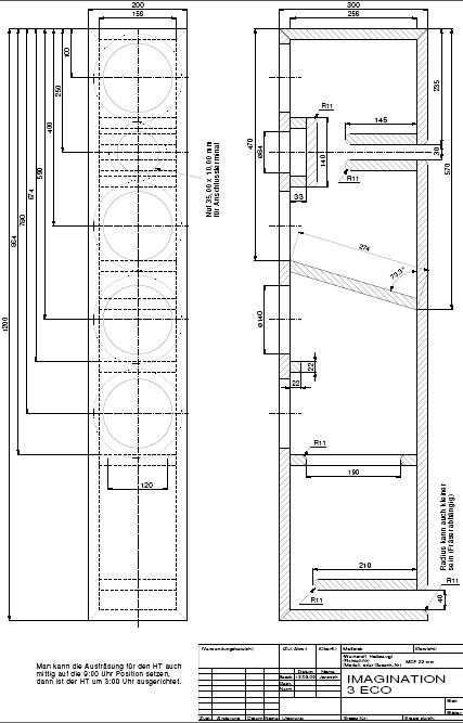
Danke erst mal für's Zusenden von Spule, Kondensator und Widerstand zum Selbstbau der Erweiterungs-Basseinheiten, um meine Imag 2 zu einer Imag 3Eco zu erweitern will (Behringer und t-amp sind schon am Start und laufen super). Jetzt hab ich die Treiber + Elektronik und will ich das Gehäuse endlich bauen und würde mich gerne an den Basseinheiten der Synopsis 2 orientieren. Die haben ja eine geneigte Frontplatte, d.h. am einen Ende ist der LS 50mm tiefer. Entsprechend meiner "tiefen" Imag-Version wären das dann am einen Ende 400mm (absolut) und am anderen Ende 350mm. Mit "meiner tiefen" Imag-Version meine ich, dass ich einem Rat aus dem Forum gefolgt bin und meine LS 50mm tiefer gemacht habe, um dem Bass etwas "mehr Raum" zu geben. (Nebenbei: Es ist unglaublich was aus den kleinen Dingern rauskommt, der Klang und die Power begeistern mich nach wie vor fast täglich)

Jetzt meine DREI Fragen:
(1) Muss ich etwas bedenken, weil der LS durch die nach außen geneigte Front ein leicht erhöhtes Volumen hat oder die Schallreflexionen im Innern des LS verändert wird?

(2) Im Forum konnte ich auch nach längerer Suche keine Angaben finden, wie lang der Bassreflexkanal sein sollte, da ich nur einen Plan für die Imag-Version mit 300mm Tiefe und ohne geneigte Frontplatte gefunden habe ( http://www.audiovideoforum.de/album_pic.php?pic_id=421 ) - da waren es 210mm für den BR-Kanal. Ich hätte ihn einfach um ca. 50mm verlängert, auch weil ich dich im Forum mal so verstanden hatte, dass ein wenig verlängern auf jeden Fall kein Problem sei und zur Gehäuse-Steifigkeit beitragen würde. Ist das sinnvoll oder würdest du etwas anderes empfehlen?

(3) Apropos Steifigkeit, dritte und letzte Frage: Mit der aus 4 Streben bestehende "Ringversteifung" und der einzelnen Strebe direkt an der Frontplatte aus diesem Plan ( http://www.audiovideoforum.de/album_pic.php?pic_id=421 ) mache ich ja nichts falsch, oder?
Die Maße für die Ringversteifung, die sich aus dem Plan ergeben sind folgende: Zwei Streben mit Höhe 22mm, Breite 166mm, Tiefe 33m und zwei Streben mit Höhe 22mm, Breite (entsprechend Gehäusetiefe an der Stelle) und Tiefe 18mm. Meine Frage bezieht sich vor allem auf die Tiefe, weil die ja in das Innenvolumen des LS "hineinragt" und eventuell die Schallausbreitung beeinflusst. Andererseits macht mehr Tiefe auch Sinn, um bei dem größeren Volumen eine entsprechende Steifigkeit des Gehäuses zu erreichen - schließlich soll der LS ja 50mm bzw. 100mm tiefer sein als auf dem verlinkten Plan. Einfach die oben angegebenen Maße nehmen oder was würdest du anpassen?

Schonmal ein herzliches Danke für deinen unermüdlichen Super-Support und eine kurze Antwort auf meine Fragen! wink Ich freue mich schon sehr auf die Realisierung dieses Langzeitprojekts und vor allem das ERGEBNIS für einen sehr fairen Preis!

Ach ja: Ich werde die Basseinheiten aus Platzgründen wohl AUF meine IMAG2 draufstellen und nicht darunter. Ich schicke mal ein Bild und einen Bericht wenns fertig und getestet ist smile

OfflineBenutzer-Profile anzeigenPrivate Nachricht senden    
M
Site Admin



Geschlecht:

Anmeldungsdatum: 26.12.2002
Beiträge: 6721
Wohnort: Heidelberg


blank.gif

BeitragVerfasst am: So Mai 03, 2020 10:25 pm    (Kein Titel) Antworten mit ZitatNach oben

das Bassgehäuse einer getrennten Imagination Bassbox sollte wenn möglich ca 35 Liter haben, sonst wird ja nur der Kickbass (bei 70Hz verstärkt).
Ein Sub sollte aber 30 Hz verstärken, um mehr "Substanz" zu erzielen.
Naturgemäß ist das nur mit entsprechender BASSreflex Abstimmung zu erzielen. Das ist Raum und Geschmacksabhängig.
Ruf mich einfach an für mehr Details 06221 5992202 11-23 uhr

HiddenBenutzer-Profile anzeigenPrivate Nachricht sendenICQ-Nummer    
Beiträge der letzten Zeit anzeigen:      
Neues Thema eröffnenNeue Antwort erstellen


 Gehe zu:   



Berechtigungen anzeigen


     AUDIO-VIDEO FORUM: High-End Audio Lautsprecherselbstbau & Home-Cinema     
Powered by Orion based on phpBB © 2007 phpBB Group
c3s Theme © Zarron Media
Converted by U.K. Forumimages
Alle Zeiten sind GMT + 1 Stunde



[ Page generation time: 0.1482s (PHP: 58% - SQL: 42%) | SQL queries: 14 | GZIP enabled | Debug on ]